Printers
ឈ្មោះអេក្រង់ (Screen Name) |
Printers - ម៉ាស៊ីនបោះពុម្ពផ្ទះបាយ/ bar ភ្ជាប់តាមបណ្តាញ LAN |
បើកលីង (Open Link) |
Log in – Food and Beverage - Configurations - Printers |
សង្ខេប (Summary) |
កាតាឡុកម៉ាស៊ីនបោះពុម្ពផ្ទះបាយ/ bar ភ្ជាប់តាមបណ្តាញ LAN កំពុងមាននៅកន្លែង |
អេក្រង់ (Screen) |
![]() |
ការពិពណ៌នា (Fields Description) |
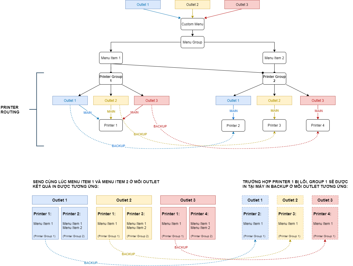
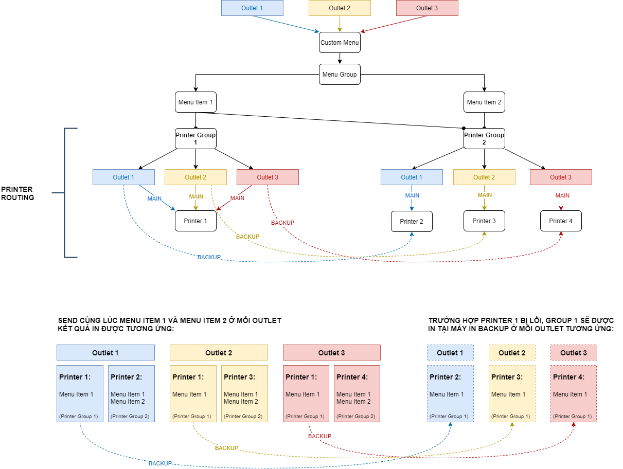
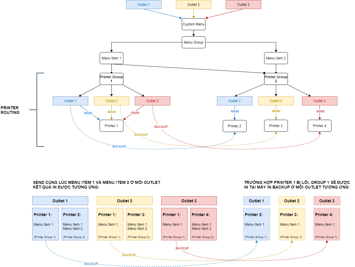
បញ្ជីម៉ាស៊ីនបោះពុម្ព captain នៅក្នុងផ្ទះបាយ/bar
ទំនាក់ទំនងរវាង Menu Item និងរាល់ Printer
![]() បន្ថែមថ្មីម៉ាស៊ីនបោះពុម្ព captainជំហាន 1: FBM/ មេចុងភៅកំណត់រាល់មុខម្ហូបនឹងត្រូវបានបញ្ចូនទៅរាល់ក្រុមម៉ាស៊ីនបោះពុម្ពមួយណា
![]() ជំហាន 2: IT មូលដ្ឋានសម្រាប់កំណត់ម៉ាស៊ីនបោះពុម្ព បច្ចុប្បន្នមាននៅមូលដ្ឋាន, ជាមួយរាល់ IP ស្រដៀងគ្នា. ជំហាន 3: FBM/ ចុងភៅ និង IT មូលដ្ឋានអនុវត្តប្រកាសព័ត៌មានម៉ាស៊ីនបោះពុម្ពទៅក្នុងប្រព័ន្ធជាមួយនឹងរចនាសម្ព័ន្ធ:
![]() ប្រតិបត្តិការលើប្រព័ន្ធ:
![]() ![]()
|
ចំណាំ (Remarks) |
|










