Printers
ชื่อหน้าจอ (Screen Name) |
Printers - เครื่องพิมพ์สำหรับห้องครัว/บาร์ที่เชื่อมต่อด้วย LAN |
เปิดลิ้งค์ (Open Link) |
Log in – Food and Beverage - Configurations - Printers |
ภาพรวม (Summary) |
รายชื่อเครื่องพิมพ์ในครัว/บาร์ที่เชื่อมต่อด้วย LAN ที่มีอยู่ในสถานที่ |
หน้าจอ (Screen) |
![]() |
คำอธิบายฟิลด์ (Fields Description) |
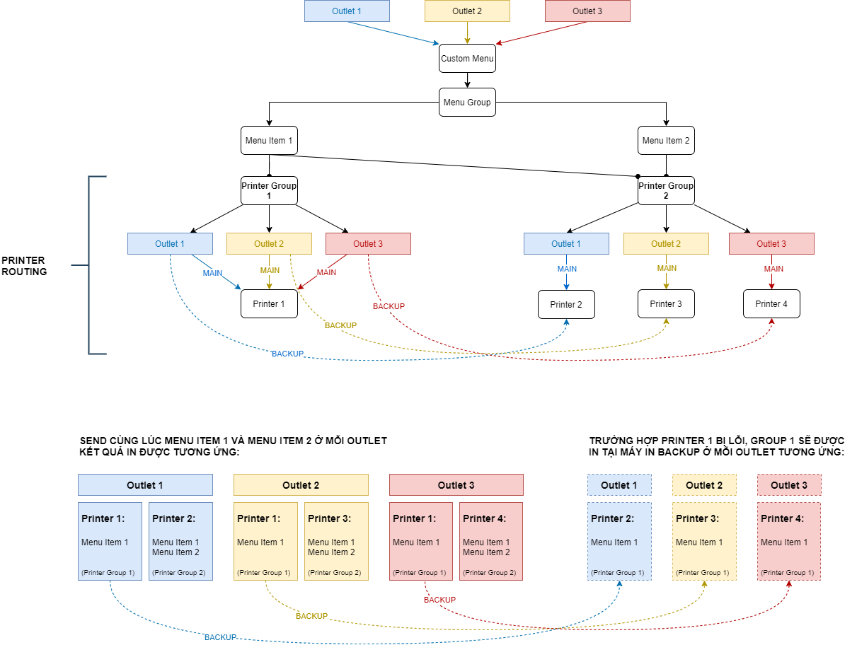
รายชื่อเครื่องพิมพ์กัปตันในครัว/บาร์
ความสัมพันธ์ระหว่างรายการเมนูและเครื่องพิมพ์
![]() เพิ่มกัปตันเครื่องพิมพ์ใหม่ขั้นตอนที่ 1: FBM/ Chef กำหนดว่าจะส่งอาหารไปยังกลุ่มเครื่องพิมพ์ใด
![]() ขั้นตอนที่ 2:ฝ่ายไอทีของอาคารสถานที่จะระบุเครื่องพิมพ์ที่มีอยู่จริงในอาคารสถานที่ พร้อมด้วย IP ที่เกี่ยวข้อง ขั้นตอนที่ 3: FBM/ หัวหน้าเชฟและไอทีรุ่นเยาว์ประกาศข้อมูลเครื่องพิมพ์เข้าสู่ระบบโดยมีโครงสร้างดังต่อไปนี้:
![]() การทำงานของระบบ:
![]() ![]()
|
หมายเหตุ (Remarks) |
|










