[Eng] KOT
| Screen Name | 
| Printers | 
| Open Link | 
| Log in – Configurations - Printers | 
| Summary | 
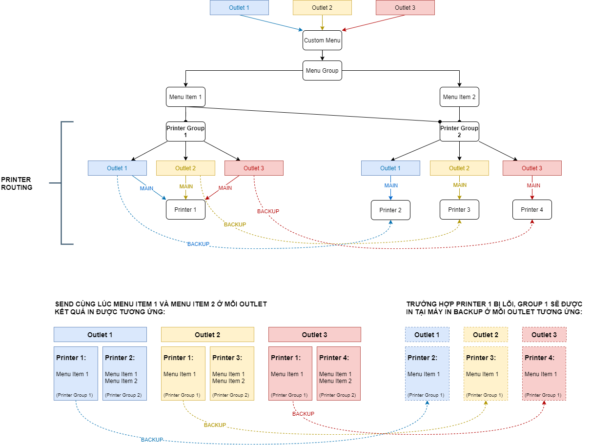
| The screen allows to manage list of kitchen/bar printers by LAN connection | 
| Screen | 
|  | 
| Fields Description | 
| List of kitchen/bar printers:
 The relationship between menu items and printers
  Do following steps to add new printer captain:Step 1: FBM/Chef determines which groups of printers the dishes will be moved to, example: 
  Step 2: IT identifies existing physical printers at the property, along with the corresponding IPs. Step 3: FBM/ Chef and IT base make information declaration of printers into the system with the structure below: 
  Action on system: 
   
 | 
| Remarks | 
| 
 | 
 
                                    



