KOT (Kitchen Order Ticket)
Tên màn hình (Screen Name) |
Printers - Máy in bếp/ bar kết nối bằng mạng LAN |
Đường dẫn (Open Link) |
Log in – Food and Beverage - Configurations - Printers - KOT |
Tổng quan (Summary) |
Danh mục các máy in bếp/ bar kết nối bằng mạng LAN đang có tại cơ sở |
Màn hình (Screen) |
![]() |
Trường thông tin (Fields Description) |
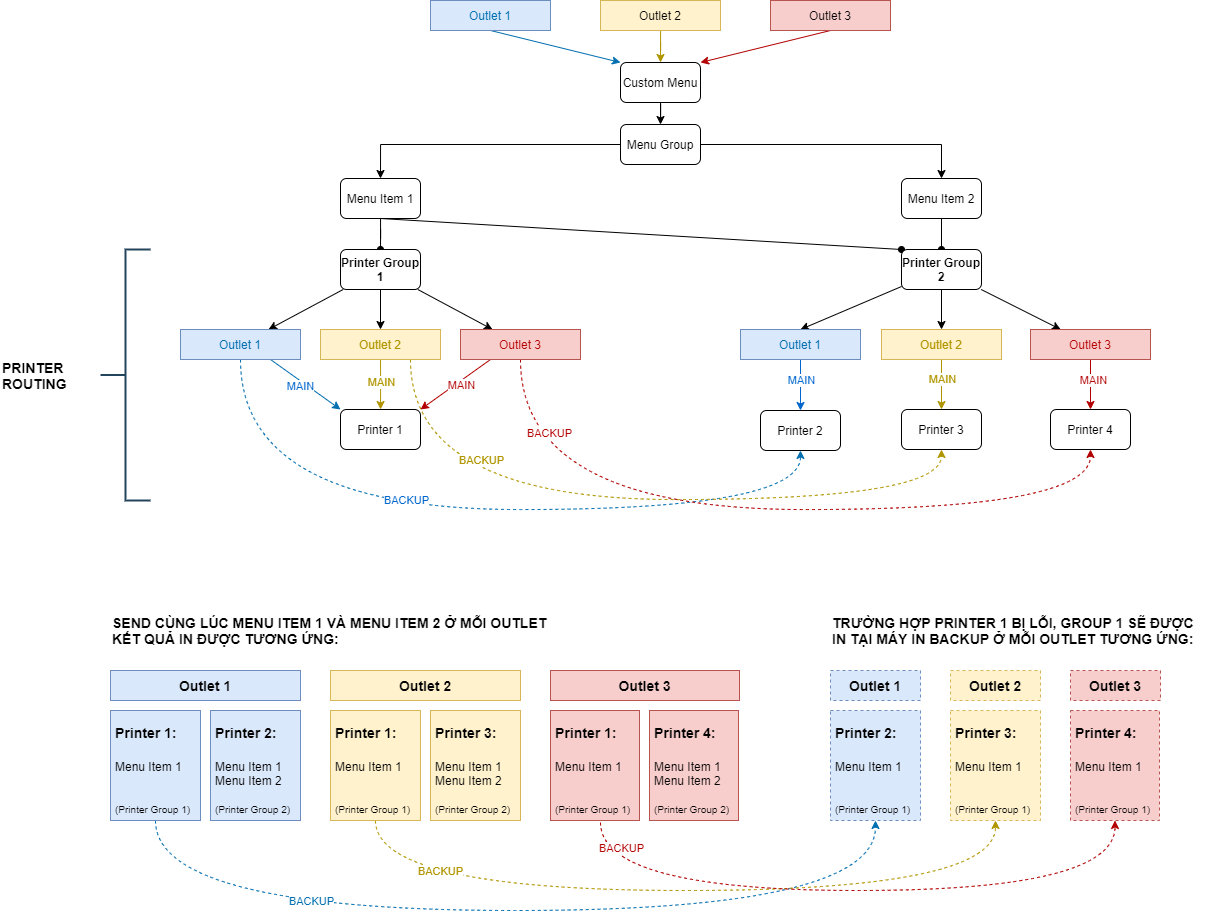
Danh sách các máy in captain ở bếp/bar
Mối liên hệ giữa Menu Item và các Printer
![]() Thêm mới máy in captainBước 1: FBM/ Bếp trưởng xác định các món ăn sẽ được đưa về các nhóm máy in nào
![]() Bước 2: IT cơ sở xác định các máy in vật lý hiện có tại cơ sở, cùng các IP tương ứng. Bước 3: FBM/ Bếp trưởng và IT cơ sở thực hiện khai báo thông tin các máy in vào hệ thống với cấu trúc:
![]() Thao tác trên hệ thống:
![]() ![]()
|
Lưu ý (Remarks) |
|










